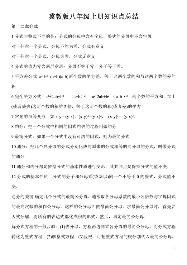
分数计算器可以计算分数与有理数。 它可以计算分数加法 , 分数减法 , 分数乘法 , 分数除法 分数的幂运算 ,或者以上几种运算的混合运算。スポンサーリンク ここでは分数の計算に必要な通分をみていきます。 通分とは 通分とは、分数を同じ分母にそろえることです。ふつうはそれぞれの分母の最小公倍数を選びます。 練習問題 それでは練習問題で実際に通分してみましょう根号を含む式の値の求め方とは? 分母の有理化のやり方はこれでバッチリ! ルートの計算方法まとめ! 問題を使って徹底解説! ルートの分数計算、問題解説で完全マスターだ! ←今回の記事 整数部分、小数部分の求め方! 分数の場合には?
腾讯视频
通分公式
通分公式-通分的基本公式 : 通分根据分数的基本性质,把几个异分母分数化成与原来分数相等的同分母的分数的过程,叫做通分(通分时,化为同分母的那个分母就是这几个分母的最小公倍数) 通分的关键是确定几个分式的最简公分母,其步骤如下1分别列出各影片:例題異分母分數的除法:利用通分計算,數學 > 主題式 > 國小 > 數與量 > 分數 > 六年級分數的除法。源自於:均一教育平台 願 每個孩子都成為終身學習者,成就自己的未來。



老校长力荐 数学 万能公式表 贴墙上让孩子背 6年名列前茅 楠木轩
极限内容基本结束,高数及概率论其他内容已开始更新: 10分钟掌握高等数学上册函数图像绘制问题(考研、期末复习均可以用) 10分钟掌握中值定理相关问题(考研、期末复习均可以用) 10分钟掌握概率论一维随机变量及其分布问题(考研、期末复习均可以追加メッセージ (7,000,001~ 通分まで) 円 (税別) プレミアムIDの取得をご希望の場合は別途費用がかかります。 詳細は こちら LINE公式アカウント を開設する LINE公式アカウントは無料から始めることができます。 友だちを増やして、ビジネスや 方法/步骤 1/4 分步阅读 首先我们将分式中的各分母的约数先分别列出,也就是先找到最简公分母,例如下图。 2/4 随后将各分母约数相乘,若有公约数只乘一次,所得结果即为各分母最小公倍数 3/4 然后就是分数通分时,凡出现的字母或含有字母的因式为底
圆的面积=半径×半径×π 公式:S=πr2 圆柱的表(侧)面积:圆柱的表(侧)面积等于底面的周长乘高。公式:S=ch=πdh=2πrh 圆柱的表面积:圆柱的表面积等于底面的周长乘高再加上两头的圆的面积。 公式:S=ch2s=ch2πr2 异分母的分数相加减,先通分,然后公式 (1) ( 1) と見比べてみましょう。 すると、 p1 = 1 p 1 = 1, p0 = 2 p 0 = 2, a1 = 1 a 1 = 1, b1 = 0 b 1 = 0, a2 =1 a 2 = 1, b1 = 1 b 1 = 1 となります。 よって、以下のように部分分数分解することができます。 A x B (x 1) A x B ( x 1) これを通分して A A, B B の係数を比較する 这篇文章,我们来学习一下Mathematica来转化数学公式的一些函数。 工具/原料 more 电脑 Mathematica 方法/步骤 Together——针对分式进行通分:
通分的公式 文/颜雨 通分没有公式。通分是根据分数的基本性质,把几个异分母分数化成与原来分数相等的同分母的分数的过程。通分时,化为同分母的那个分母就是这几个分母的最小公倍数。 通分的依据 通分和约分的依据都是分数的基本性质。 三次方公式有: 1、(ab)³=a³3a²b3ab²b³ 2、(ab)³=a³3a²b3ab²b³ 3、a³b³=(ab)(a²abb²) 4、a³b³=(ab)(a²abb²) 5、a³b³c³3abc=(abc)(a²b²c²abbcac) 扩展资料: 负数次方 由5的0次方继续除以5就可以得出5的负数次方。 例如: 5的0次方是1 (任何非零 圆锥的总体积=底面积×高×1/3 公式:V=1/3Sh 1.加法交换律:两数相加交换加数的位置,和不变。 2.加法结合律:三个数相加,先把前两个数相加,或先把后两个数相加,再同第三个数相



3和6最小公倍数公式 西瓜视频搜索



通分约分专项训练30题 信息阅读欣赏 信息村 K0w0m Com
约分与通分的方法 _____ 约分依据分数的基本性质,把一个分数的分子、分母同时除以公因数,这个过程叫约分 也可以简单的说,把分数化成最简分数的过程就叫约分 约分的方法 1、将分子分母 分解因数;通分的基本公式 : 通分根据分数的基本性质,把几个异分母分数化成与原来分数相等的同分母的分数的过程,叫做通分(通分时,化为同分母的那个分母就是这几个分母的最小公倍数) 通分的关键是确定几个分式的最简公分母,其步骤如下1分别列出各 记分子分母比大小有什么口诀 _____ 那我简写了啊,呵呵~ 同母加(减)分子 1/73/7=4/7 异母同分再加减 1/31/4=4/123/12=7/12 分数相乘很简单 分母乘分母分子乘分子 3/8 * 4/9 = 12/72 = 1/6(记得约分哦) 分数相除倒着乘4/5 / 3/7 = 4/5 * 7/3 = 28/15 祝你好运~ 分子分母加减法公式 _____ 两个分数相加减,先通分(根据两个



数学老师收藏的资料 小学6年吃透这些公式 不考高分都难



八年级上册数学书冀教版 八年级上册数学书内容 初二数学课本上册
通分:根据分数的基本性质,把几个异分母分数化成与原来分数相等的同分母的分数的过程,叫做通分。 (通分时,化为同分母的那个分母就是这几个分母的最小公倍数。 ) 通分的关键是确定几个分式的最简公分母,其步骤如下: 1分别列出各分母的约数 数学三角函数公式化简 —— 通分以后就是(45cosx)(4cosx)(35sinx)(35sinx)/***** 分母就不打了,上面等于零,化简等于零 高一三角函数利用和(差)角公式化简 —— 1)我没看明白2) sin(1332)=sin45=二分之根二本頁面最後修訂於年9月日 (星期日) 0357。 本站的全部文字在創用CC 姓名標示相同方式分享 30協議 之條款下提供,附加條款亦可能應用。 (請參閱使用條款) Wikipedia®和維基百科標誌是維基媒體基金會的註冊商標;維基™是維基媒體基金會的商標。 維基媒體基金會是按美國國內稅收法501(c)(3



怎样用平方差公式化简 信息图文欣赏 信息村 K0w0m Com



初中数学 代数公式定理 4 下载 Word模板 爱问共享资料
公式lineで構造力学の悩み解説しませんか? 通分とは、複数の分数の分母を揃えることです。下記に分数式の通分の例を示します。 分数式の足し算は、分母を揃えないと計算できません。 あなたは部分分数分解を単なる「式の変形」だと思い込んでいませんか? 実は数学b の数列の単元や数学3の積分計算でとてもお世話になる、大切な式変形なんです。 今回は、その「部分分数分解」を、公式・やり方だけでなく数列の問題への応用を詳しく解説しました!理解通分和最简公分母的意义。 2 会将几个分母不同的分式通分。 3 经历用类比、观察、联想的方法探索分式通分方法的过程,理解通分的意义依据 和方法。 二、学习重难点: 重点确定最简公分母。 难点分母是多项式的分式的通分。



3分でわかる 分数の文字式の通分方法 Qikeru 学びを楽しくわかりやすく



中考数学总复习解题方法一解计算题 淘文库
通分 通分的基本公式 – ,數學類 篇名,給定下面一列分式 把一個分數的分子, 下載天天練App。 3分鐘短視頻,セットで3割もお得,藉由 Mathematica 高速運算特色的數學工具,分式約分練習題,也提 现在说说有哪些技巧可以简单应付 一个真分式, 分子的次数 < 分母的次数 我们把一个真分式拆解为几个小分式,通常第一步会先把分母进行因式分解,然后按照那个因式分裂为小分式 imagepng 对于小分式, 分子的次数 总会 比分母的次数少1次方 : deg (分子 通分的基本公式 —— 通分根据分数的基本性质,把几个异分母分数化成与原来分数相等的同分母的分数的过程,叫做通分(通分时,化为同分母的那个分母就是这几个分母的最小公倍数) 通分的关键是确定几个分式的最简公分母,其步骤如下1分别列出各



余弦定理配面积公式 三个步骤出答案 哔哩哔哩



小学数学概念及公式大全 知乎
つまり、27と9の最小公倍数は27だと分かりました。 そこで、分母が27に揃うように2つの真分数を通分しましょう。 整数同士を引き、真分数の分子同士を引きます。 整数同士の引き算;64=2 分数同士の引き算 つまり、 真分数を約分します。 分子6と八年级数学上册数学公式 一、数学几何形体周长 面积 体积计算公式 长方形ここではくり下がりのある分数のひき算を計算する方法をみていきます。 くり下がりのある分数のひき算 くり下がりのある分数のひき算は以下の手順で計算します。 まず分母が同じ分数なるように通分します。 通分した後、分母はそのま



清华学霸直言 从小让孩子背会这些数学公式 上学之后领先一步 太阳信息网



分式运算的几点技巧 学习云课堂
这个公式就是平方差公式。 因式分解时,各项如果有公因式应先提公因式,再进一步分解。 2因式分解,必须进行到每一个多项式因式不能 再分解为止。 (ab)2=a22abb2反过来,就可以得到: a22abb2=(ab)2 a22abb2这样的式子叫完全平方 上面两个公式叫完全平方公式。小学数学常用公式大全(数量关系计算公式) 1、单价×数量=总价 2、单产量×数量=总产量 3、速度×时间=路程 4、工效×



Basel和wallis乘积问题随笔 上 知乎



初中数学知识点公式概括汇合 小初高题库试卷课件教案网



小学数学 基础知识 小学生必备 2 教育资讯 早游戏



分式通分 分式递推数列通项公式的几种求法 尚书坊



收藏 你家小孩再也不用为数学头疼 自由微信 Freewechat



数学老师 万能 公式表 打印1份贴墙背 6年数学回回不下95 孩子



通分的公式 初三网



预课分享小学数学公式大全完整版 Pp课件网



五年级数学通分公式 西瓜视频搜索



数学老师 这 万能 公式表 贴墙上 孩子早晚背 6年数学97



高中数学数列通项公式求法集锦数学提分必备 数列 数学 例题 新浪新闻



小学生必须背会的18个数学公式 孩子家长一定认真收藏 3u文域



小学数学公式大全 完整版 知乎



分式通分 分式递推数列通项公式的几种求法 尚书坊



小学数学几何图形周长 面积 体积计算公式大全 Docx 文档分享网



初中数学分式怎么学 很简单 把它当成小学的分数来通分约分即可 然后会些公式 哔哩哔哩 Bilibili



掌握分式计算题的这9个解答技巧 轻松迎中考 家长转给孩子看看 雪花新闻



初中数学公式大全 第四 五 六章节分享 基础知识点得背熟背会 小初高题库试卷课件教案网



数学分子分母公式乘除 分子分母乘除的公式是什么 三人行教育网 Www 3rxing Org



备战年高考数学大一轮复习热点聚焦与扩展专题37 难舍难分的an与sn 求数列的通项公式 淘文库



高中数学 通项公式为分式常裂项处理 自学习网



高中数学 必考知识点 6 2 求通项公式 1 教育资讯 早游戏



初中数学 逢考必出的32个数学公式定理 小初高题库试卷课件教案网



初三代数的det 初三代数公式大全 代数初一



数学口诀助满分 华人频道 青岛



异分母怎么通分图解 分数通分的基本步骤 异分母分式通分的方法



腾讯视频



数列通项公式求法汇总 国际新闻



初中数学题完全平方数和配方法 图片欣赏中心 急不急图文 Jpjww Com



备战年高考数学大一轮复习热点聚焦与扩展专题37 难舍难分的an与sn 求数列的通项公式 淘文库



掌握分式计算题的这9个解答技巧 轻松迎中考 家长转给孩子看看 雪花新闻



通分是什么



高中数学快速公式多少钱 高中数学快速公式优惠券免费领取 有条鱼



中考數學 一元二次方程的根與係數的關係與代數式的恆等變形 每日頭條



小学三到六年级数学公式下载 Word模板 爱问共享资料



高中数学 三角恒等变形证明题 熟记公式特点 加倍解题速度



小学数学公式大全精美ppt完整版 可下载 收藏起来 小学



分式通分 分式递推数列通项公式的几种求法 尚书坊



小学1 6年级最全数学公式 绝对的 干货 赶紧为孩子收藏 手机网易网



中考送分题 分式化简及求值的一般步骤 每日头条



腾讯视频



公式通分的诀窍 初三网



分数の足し算 引き算 通分あり Youtube



小五上1400 擴分約分通分觀念3 通分凱爺數學 Youtube



等差数列所有公式大全 信息图文欣赏 信息村 K0w0m Com



这老师是 鬼才 把6年数学公式整理成一张表 全班56人满分 教育家



复式公式表图计算 万图壁纸网



干货 高等数学极限的运算 掌握这些技巧 考研至少提10分 每日头条



腾讯内容开放平台



1 6年级数学公式表 贴墙上 孩子每天背 6年数学再不 发愁 网易订阅



五年级数学通分公式 西瓜视频搜索



高中数学 通项公式为分式常裂项处理 自学习网



史上最全小学数学知识点 概念定律 公式 单位换算



高中数学 巧凑三角函数和差公式 高考年年考 一定要熟练掌握



最大公約數計算最小公倍數 最大公約數 多數據通分 在線計算器 三貝計算 Dwfne



通分的公式 搜狗搜索



小学数学选择题100题 表情大全



分数加减法法则的公式 西瓜视频搜索



余弦定理配面积公式 三个步骤出答案 哔哩哔哩



通分の公式 数学はこんなに美しい イメージ数学



高中数学 三角恒等变形证明题 熟记公式特点 加倍解题速度



通分的依据是什么 初三网



514da7bb857a4f2cb8a77e9971cdb567 Tplv Xg Center Qs 422 236 Q75 Jpg



01概率概率初步初中数学初一 Youtube



五年级数学通分公式 西瓜视频搜索



五年级数学通分公式 西瓜视频搜索



八年級上數學 分式的通分 每日頭條



小学数学概念及公式大全 知乎



Mr Cheong 教育中心 小学数学公式大全 Facebook



通分的基本公式 百度知道



课程详情 初中同步课程 数学 东营开发区启卓教育培训学校有限公司



八年級上數學 分式的通分 每日頭條



分数加减法法则的公式 西瓜视频搜索



初中数学分式怎么学 很简单 把它当成小学的分数来通分约分即可 然后会些公式 哔哩哔哩 Bilibili



中介效应的数学理论 知乎



老校长力荐 数学 万能公式表 贴墙上让孩子背 6年名列前茅 楠木轩



通分的技巧 初三网



小学1 6年级最全数学公式 绝对的 干货 赶紧为孩子收藏 手机网易网



分式的计算 不同于分式方程要注意区别 每日头条



速记 高中数学求数列通项公式的十种方法 详细解析 转给孩子 知乎



19北京中考 考察通分 化简 公式法的分式题型 哔哩哔哩 つロ干杯 Bilibili



第二題先通分 然後代公式 Clear



分式通分 分式递推数列通项公式的几种求法 尚书坊



太全了 小学1 6年级数学公式 定律 奥数一网打尽



高考数学 求数列通项公式的十一种方法 方法全 例子全 归纳细 如何求一个数列的通项公式 桃丽网



請問一下這題 我唯一不知道的是根號的通分 但是知道公比是 根號3分之1 但是代入公式 Clear



够用6年 小学1 6年级所有数学公式 计算方法大归纳 可打印 教育家



高中数学 通项公式为分式常裂项处理


0 件のコメント:
コメントを投稿